新闻中心
学校概况
学校介绍
现任领导
部门设置
校园撷英
校务公开
每周工作
政策法规
管理制度
招生收费
学校规划
每周菜谱
党建在线
党建动态
青年工作
统群工作
银龄生辉
教学工作
教学管理
校本教研
课程实施
教学展示
书香校园
对外交流
德育天地
德育活动
年级建设
管理制度
家校共建
心灵驿站
教研之窗
教坛漫步
科研成果
教育前沿
课题研究
体卫艺安
阳光体育
卫生健康
多彩艺术
平安校园
年级管理
教学管理
学生活动
特色课程
戏剧课程
急救课程
新闻
国际课程
生命教育
科学教育
师生风采
群英荟萃
教师天地
莘莘学子
招生频道
招生简章
体卫艺安
阳光体育
卫生健康
多彩艺术
平安校园
卫生健康
当前位置:
首页
->
体卫艺安
->
卫生健康
->
正文
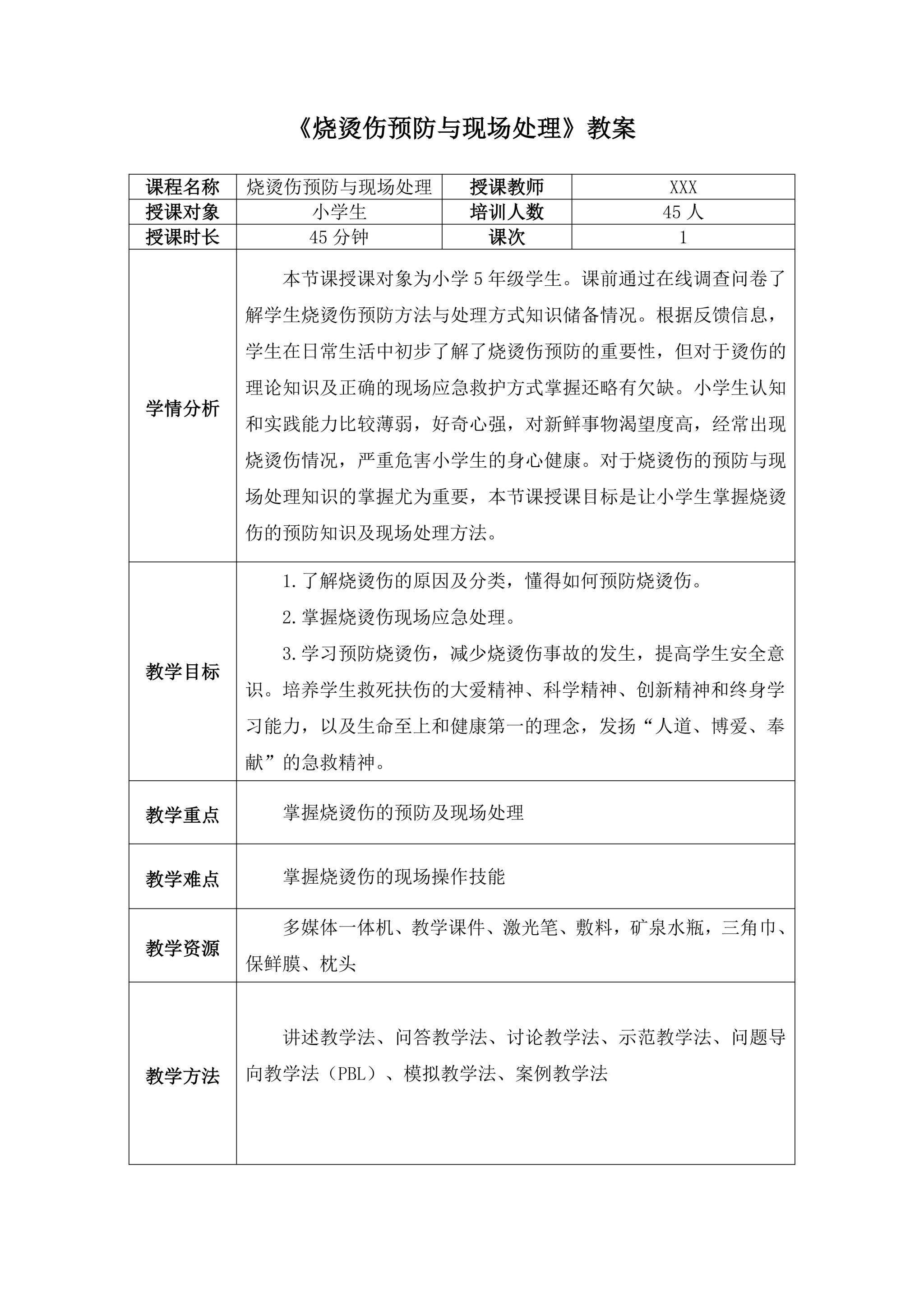
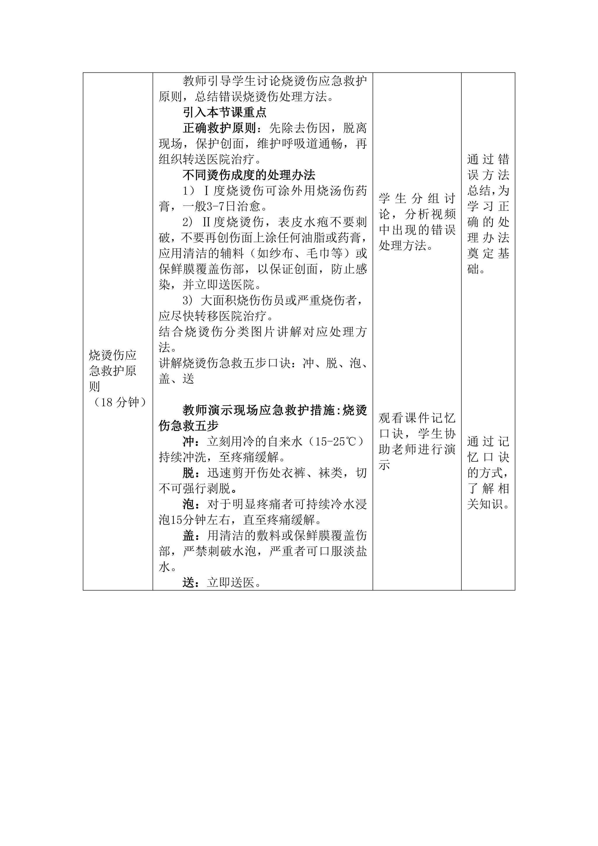
争分夺“秒”,“救”是关键 —--2025年江苏省第二届中小学急救教育展示活动参展作品集 八、浇烫伤预防与现场处理(何晴康)
信息来源:
发布日期:2025-12-09
八、浇烫伤预防与现场处理(何晴康)
教案
微课: